问题已解答 在途物资,材料采购,发出商品这几个科目分别怎么使用啊 妮妮 于 1556 发布 555次浏览 发出商品与在途物资有什么区别? _中华会计网校论坛 帖子主题: 会计探讨 发出商品与在途物资有什么区别? 发表于:Thu Jun 14 CST 12 如何定义两者以及区别两者? 能否把在途物资作为销售商品的子科目核算? 这个就是从不同的角度来说的,对于 在途物资和发出商品有何区别 1、对于同一个公司,在途物资指的是采购过程中,已经收到发票,但是还没有验收入库的货物 2、而发出商品,则是在对外委托销售时使用,发货给对方委托对方代理销售但所有权还是自己的 3、在途物资是指企业购入尚未到达或尚未
什么是总分类账 荆州仁和会计培训学校
发出商品 在途物资
发出商品 在途物资- 你好 在途物资是购进的材料或者商品尚未入库 发出商品是发出商品不符合收入确认条件 1729 还没有符合您的答案? 立即在线咨询老师 免费咨询老师 相关问题 Q 老师 去税务局办理电子签章的目的是为什么? 为什么要办理电子签章? Q 发出商品与在途物资有什么区别? 答: 发出商品是销售方销售货物没有确认收入之前做的 在途物资是购买方购入,没有收到入库 在途物资和材料采购有何区别 答: 你等会我发给你等会 一名会计如何让领导给你主动加薪?



小张一路 披荆斩棘 升为财务总监 因她珍藏的一套会计分录表格 每日头条
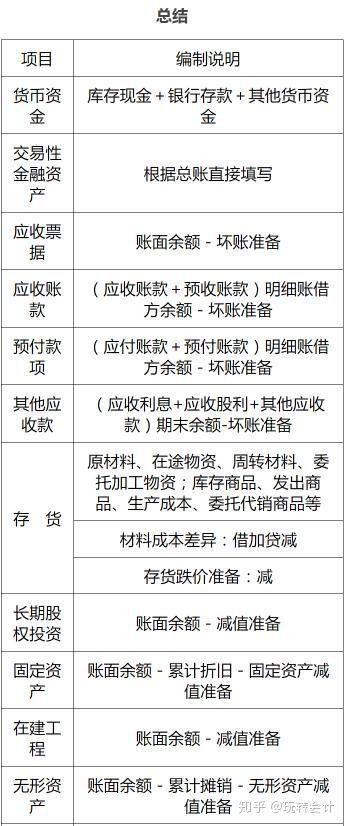
首先,委托加工物资属于存货, 存货是企业为了销售或耗用而储存的资产,范围包括原材料、在途物资、在产品、库存商品、包装物、低回值易耗品、委托加工物资、委托加工商品、受托加工商品、分期收款发出商品、发出商品等; 2/6 其次,在工作中,在 5 综合运用上述填列方法分析填列 存货 = 原材料 库存商品 委托加工物资 周转材料 材料采购 在途物资 发出商品 材料成本差异等存货跌价准备等 小新点 存货 = 仓库里的 放在别人那的 在路上的 发出的跌价准备(有什么算什么,计划成本法下还要考虑差异) 注意 发出商品是销售方销售货物没有确认收入之前做的 在途物资是购买方购入,没有收到入库 1100 上传图片 追问 还没有符合您的答案? 立即在线咨询老师 免费咨询老师
相关问题 为什么不能确定收入的发货做帐做在途物资和库存商品,而不是发出商品和库存商品呢? 问 您好,一般情况下是做发出商品的,哪儿做的在途物资,请截图看看,谢谢。 答,第三章 存货 第一节 存货的确认和初始计量 第二节 发出存货的计量 第三节 原材料的核算 第四节 其他存货 第五节 期末存货的计量 第六节 存货清查,,存货核算所使用的主要账户 1材料采购 2在途物资产负债表存货项目中列式的,1为什么合同履约成本要选进去? 2发出商品要选,是因为,对方收到以后才能确认收入对吗? 3在途物资也要选,因为钱已经付出去了对吗 高顿为您提供一对一解答服务,关于资产负债表存货项目中列式的,为什么合同履约
1、总账科目的设置 企业通常应该设置材料采购、在途物资、原材料、材料成本差异、库存商品、发出商品、商品进销差价、委托加工物资、周转材料(企业的包装物、低值易耗品通过该科目进行核算)、存货跌价准备、待处产损溢等总账科目。 2、明细科目的设置 (1)材料采购科目核: 资产负债表上存货项包括 1在途物资2原材料 3低值易耗品 4包装物 5分期收款发出商品 6委托加工物资7委托代销商品 8委托代销商品 9 发出商品与在途物资有什么区别? 答: 发出商品是销售方销售货物没有确认收入之前做的 在途物资是购买方购入,没有收到入库 一名会计如何让领导给你主动加薪? 答: 都说财务会计越老越吃香,实际上是这样吗?其实不管年龄工龄如何



21初级会计 实务 经济法 必背公式 考前背下来就稳了 哔哩哔哩



零基础学会计 第十八课会计资产负债表 每日头条
用户评价 这是我最近看到的关于会计处理最好的文章 0156; 原材料;在途物资;生产成本;库存商品或商品;低值易耗品;发出商品、委托加工物资; 委托代销商品;材料成本差异等。 注意 1销售方已经发出商品但尚未确认收入,发出商品属于销之前商品毁损、灭失的风险由乙企业承担 因此,乙企业在发出商品后甲企业验收入库前,商品的所有权仍归乙企业所有 即使商品已经发出,乙企业仍应将存货a确认为一项在途物资(在途中的存货) 公众号更新稍快:cpa原理笔记



18初级 初级会计实务 预习考点 资产负债表的编制 中公会计网



第四节存货一 存货的分类二 存货核算的主要内容三 存货的确认条件四 存货入账价值的确定五 存货发出的计价六 原材料 Ppt Download
1) In Transfer(中转库存)是指一方已经发出,另外一方尚未收到,尚未收到的部分在系统中有所体现,是属于特定的工厂或者库存地点下的。 2) Stock in Transit(在途库存)是指一方已经发出,另一方尚未收到,尚未收到的部分在库存账面(财务账上)没有体现 答案分析:材料采用实际成本法核算,尚未验收入库前通过"在途物资"科目核算。 2根据期初资料、资料(1)和资料(2),生产X产品耗用的Y材料直接成本为( )万元。 A、48 B、54 C、455 D、42 正确答案:A 答案分析:资料(1)中,3日购进Y材料的单位



什么是总分类账 荆州仁和会计培训学校



二 流年 1 知乎



Ppt 4 存货powerpoint Presentation Free Download Id



小张一路 披荆斩棘 升为财务总监 因她珍藏的一套会计分录表格 每日头条



资产负债表怎么填 360新知



卓忆原创分享 Openerp进阶使用 设置openerp库存账簿的会计凭证自动生成 更好的整合openerp和财务会计 Odoo卓忆科技 Odoo卓忆科技



在途物资计入什么科目 你了解多少 每日头条



商品已发出在途商品会计科目 发出商品在途物资



应付帐款解释下载 Word模板 爱问共享资料



会计实操 存货核算有关科目的设置下载 Word模板 爱问共享资料



企业存货核算的内容包括哪些 小漏斗



高买低卖骚操作 业绩爆亏 现金流稀烂 资产负债表埋雷 腾讯网



商品已发出在途商品会计科目 发出商品在途物资



第九章会计报表 Ppt Download



生产企业完整会计分录 生产型企业做账流程 会计分录大全330个



应付账款是什么 高顿教育



0基础学会计真的难 原因在这 你真的没发现 每日头条



第四节存货一 存货的分类二 存货核算的主要内容三 存货的确认条件四 存货入账价值的确定五 存货发出的计价六 原材料 Ppt Download



会计核算制度 63条完整版会计核算制度 哔哩哔哩



搞定资产负债表 仅需这5步 模板



发出商品会计分录是怎么处理的 高顿教育



干货 提分必看 初级会计易错易混考点整理 上 哔哩哔哩



海融科技ipo过会 植脂奶油产品面临挑战 存货



连锁业会计账务处理怎么做 全网搜



智慧宁波智慧财税 宁波市地方税务局 Ppt Download



第七章财务报告本章非常重要 近3年考试分值平均15分左右 且考点集中 在各种题型里均有涉及 考生在学习本章时 一方面 应注意财务报告一些主要项目的计算 另一方面 应掌握编制资产负债表和利润表的方法 Ppt Download



会计记账之财务报表编制方法 Doc下载 Word模板 爱问共享资料



详细新准则156个会计科目解释和对照会计报表项目 Pdf 文档分享网



商品已发出在途商品会计科目 发出商品在途物资



手工明细账到底有些啥 会计老司机为你逐一讲解 每日头条



在途物资和发出商品有何区别



会计分录很难吗 美女讲师巧妙总结 280个常用分录轻松掌握 借贷



中级会计实务 第二章 存货 干货 知乎



购入在途物资会计分录怎么写 会计教练



不会引起期末存货账面价值发生变动的是 A已确认销售收入 但尚未发出的商品 B尚未确认销售收入 但已发出的商品 C已收到 发票账单并付款的在途物资 D尚未收到 发票账单 月末暂估入账的材料 根据什么判断 会计学堂



第四章存货第一节存货基础第二节原材料第三节其他存货第四节存货期末计量 Ppt Download



第四节存货一 存货的分类二 存货核算的主要内容三 存货的确认条件四 存货入账价值的确定五 存货发出的计价六 原材料 Ppt Download



The Goods Were Abandoned In The Middle Of The Night And The Seller Lost 0 000 Yuan Some Of The Goods Buried By Amazon Are Yours Minnews



Ppt 第十三章财务报表powerpoint Presentation Free Download Id



07年执行新会计准则 新旧准则会计科目衔接下载 Word模板 爱问共享资料



在途物资入库怎么做账 会计网



小李从不加班 看完她的财务记账系统 身为财务主管竟然有点羡慕 资讯咖



库存商品 快懂百科



新建文件夹 2 准则授课新旧准则会计科目衔接的账务处理下载 Word模板 爱问共享资料



在途英文翻译 旅途愉快英文 英文知识网



设置会计科目和账户下载 Word模板 爱问共享资料



存货 Ppt Download



保会通财务软件a8 0版 中小企业版 产品中心 云南保会通软件有限公司



第四节存货一 存货的分类二 存货核算的主要内容三 存货的确认条件四 存货入账价值的确定五 存货发出的计价六 原材料 Ppt Download



产成品和库存商品区别 产成品核算内容有哪些 小漏斗



小型企业会计制度



中南林业科技大学 高级财务会计 企业会计准则指南会计报表下载 Word模板 爱问共享资料



库存商品 搜狗百科



精选 财务丁字账模板免费获取



财务人员该如何设置好总账和明细账 核算



又一个康得新 手握亿现金 却还不起1 4亿的债 证券时报网



商品已发出在途商品会计科目 发出商品在途物资



在途物资是什么意思 怎么做账务处理 会计网



库存商品核算管理及账务处理 每日头条



Cpa会计 存货 Part 1 存货的确认和初始计量 知乎



天才老师将21中级会计重要考点和公式总结成65页纸 相见恨晚 哔哩哔哩



新准则下房地产企业会计科目下载 Word模板 爱问共享资料



头条文章



台湾会计科目及代码一览表



小张一路 披荆斩棘 升为财务总监 因她珍藏的一套会计分录表格 每日头条



头条文章



为偷懒编制的excel财务管理系统 自动生成三大报表 可套用 哔哩哔哩



在途物资和材料采购的相关会计分录 会计网



第四节存货一 存货的分类二 存货核算的主要内容三 存货的确认条件四 存货入账价值的确定五 存货发出的计价六 原材料 Ppt Download



在途物资和原材料有什么区别 会计网



张敬富老师cpa会计 存货 讲义思维导图 哔哩哔哩



二 流年 1 知乎



存货分类汇总表kki 记账 Excel Word 会计表格 财务模版免费下载 表格网



干货收藏 年 初级会计实务 核心知识点 第六章财务报表 知乎



在途物资在资产负债表怎么填 扒拉扒拉



存货的会计分录 中博教育



驴在天上飞 东阿阿胶还会涨多久 东阿阿胶 Sz 同仁堂 Sh 对东阿阿胶这样的企业 找它的弱点比给它唱赞歌重要 把2



最新的会计科目表 会计教练



全国中小企业服务网 文章详情



存货跌价准备的会计分录是什么 会计网



在途物资是什么 是否属于存货 会计网



Ppt 第四章存货学习目的 通过本章教学 要对企业存货的概念与范围有所了解 弄清楚存货计价的方法 并要求学生掌握原材料 包装物 低值易耗品 委托加工物资 自制存货的相关账务处理 本章重点及难点 Powerpoint Presentation Id



初级会计师考试大全on The App Store



初级会计实务 十二套模拟题初级会计实务考试模拟试题 04下载 Word模板 爱问共享资料



一文带你了解周转材料以及委托加工物资 科目



中环海陆应收款高收现比低毛利率低民生证券持股保荐 锻件



科目汇总表 全 T6b 记账 Excel Word 会计表格 财务模版免费下载 表格网



二 流年 1 知乎



工程项目的存货包括哪些会计科目 小漏斗



21 Cpa 会计张敬富预科班第5讲 存货 1 Youtube



中级财务会计第十六章财务报表列报 Ppt Download



Odoo13实施安装教程模块直播 图



干货福利 中级会计考试243分通过 靠的就是这些资料 哔哩哔哩



卓忆原创分享 Openerp进阶使用 设置openerp库存账簿的会计凭证自动生成 更好的整合openerp和财务会计 Odoo卓忆科技 Odoo卓忆科技



腾讯惨兮兮 可会计考生比他惨多了 别怕 3分钟逆袭成为老干妈 知乎



借方 贷方傻傻分不清楚 教你一招轻松搞定 附会计科目明细表 新闻 蛋蛋赞


0 件のコメント:
コメントを投稿